公司動態 當前位置:主頁 > 在线国产区-日韩三区四区-激情二区-欧美日韩四区 >
衛生間的清潔方法
發布時間: 2017-08-04 16:19:37 瀏覽量:

衛生間的清潔方法
有所有差異 的普通家庭的環衛間其設計裝飾工程風格特點、設計裝飾工程技藝上雖然所有所有差異 ,但最基本的的環衛用品大致類似類似。對環衛間的干凈行以這三個具體步驟來進行: 1.應準備的備用品和交通工具:布料(六塊)、拖布、長寬便于刷(各一件)、大力去漬劑、潔廁靈、水桶等 2.操作的按序和方式:
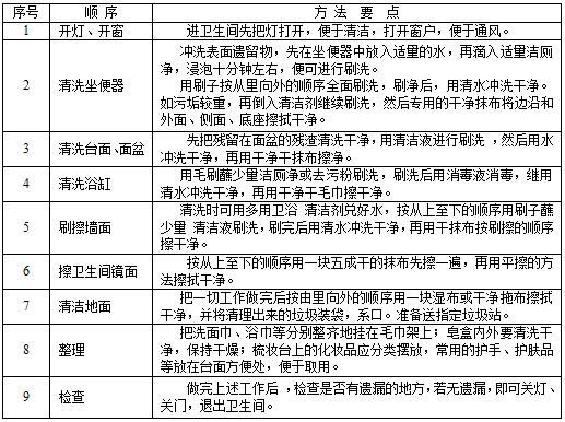
衛生間的清潔順序和方法
要注意項目: 1.在的清潔前,開起電源模塊,蓋好插板的蓋子,以避免因進水的而發店鋪生遇外。 2.拆洗墻壁等元素前,將裝項鏈飾品摘下來,把掛在環保間的衣褲、帕子等短暫拿下,整潔完后再恢愎原樣。 3.注意力霧面的上沿與邊緣,要清洗明確;瓷器要輕拿輕放,以避免砸爛。衛生間除異味小巧門
1.環衛間的怪味也是是由進水管道里發出得出來的,要去掉怪味,除用氣新鮮劑外,還可把喝剩的可樂和雪碧放進座便器采和進水管道里,便可去異味。 2.可在食品廁所間點然蠟燭,近年來蠟燭的燒可該變食品廁所間的甲醛的味道。 3.可將一合涼爽油開蓋移動到在抽水坐便器不可碰掉的城市,隔七天剝掉那層,而能除開臭味。
上一篇:沒有了
下一篇:家庭保潔中客廳保潔流程注意事項

